規劃在本質上是一種實現愿景的技術手段,文化和旅游規劃與其所處的時代特征和切實要解決的實踐是密切相關的。因此要解決文化和旅游發展規劃的編制問題,前提需要交代文化和旅游產業發展所處的時代背景,通過對背景的分析,才能夠倒推出符合時代要求,符合地方發展要求,符合人民大眾福祉要求的規劃。
一、文化和旅游發展規劃編制的時代要求
宏觀背景:文化和旅游發展規劃編制的基本前提
1、全球經濟持續下行,國際競爭不斷加劇
全球經濟持續下行,國際競爭不斷加劇,國內和全球的產業發展都面臨著國與國之間、區域之間競爭不斷加劇的現實。從全球的經濟增速以及我國GDP增速來看,無論是世界的總體趨勢,還是發達的經濟體,所表現出的全球經濟增長率是持續下行的。從2010年到2019年,我國GDP增速持續下降,由2010年的10.6%跌落至6%。隨著全球經濟的持續下行,疊加中美貿易摩擦以及新冠疫情等這些短期變量的影響,2020年中國的GDP增速可能要遠低于6%,只能達到3%。如此一來,國家層面將面臨巨大的經濟發展壓力。在這種宏觀背景下,無論在國家層面還是地方層面,文化和旅游產業的深度融合都有責任也有條件發揮更大的作用。
2、全面小康社會即將建成,中國社會主要矛盾已經轉化
黨的十九大報告指出,我國的主要矛盾已轉化為人民日益增長的美好生活需要和不平衡不充分的發展之間的矛盾。隨著矛盾的轉化,滿足人民更加美好生活的精神需求和物質需求將成為文化旅游產業發展的關鍵。從近幾年全國居民人均可支配收入及其增長率上可以看出,2019年全國居民人均可支配收入已經超過3萬元人民幣,這表明中國的物質生活水平已經有了極大提高。基于馬斯洛需求曲線層次理論,隨著物質生活水平的提高,更高水準的精神需求將成為整個社會主要矛盾解決的關鍵變量。
3、國家戰略不斷疊加,時代使命愈發凸顯
通過一帶一路、文化強國、鄉村振興、生態文明等國家戰略,可以提取到很多關于文化和旅游在戰略中承擔的責任和使命。比如作為一帶一路的國家戰略,文化旅游業如何能夠通過文化的橋梁和紐帶,加強和促進與全世界各國、各領域、各階層、各宗教信仰之間的交流。比如文化強國中一個重要的方面是如何發揮文化事業、文化產業和旅游業,在穩增長、調結構、促改革、惠民生、防風險方面發揮作用,如何將優秀文化作為一種踐行社會主義核心價值觀,推動中華優秀傳統文化創造性轉化,傳承革命文化、先進文化的責任和使命。比如鄉村振興、生態文明建設過程中,文化和旅游產業都需要發揮重要的作用。特別是近年來隨著生態文明建設、生態文明理念的普及,在以生態環境保護為前提,促進區域經濟協調健康發展的過程中,文化和旅游業有著天然的優勢??傊?,在一帶一路、文化強國、鄉村振興、生態文明等一系列國家戰略疊加的過程中,文化和旅游發展規劃編制要突出時代使命。
4、固有問題仍未解決,新生矛盾不斷凸顯
盡管文化和旅游兩個行政部門完成了行政體制上的組建,但是文化和旅游產業在發展、融合過程當中所做的工作,與目前人民的期望之間尚有較大差距。文化在整個思想道德水平建設和科學文化素質提升方面的發揮尚有很大的發展空間,在塑造文化意識形態和傳播主流價值觀的過程中,采取的方式和方法還過于直接。對旅游產業發展來講,旅游也存在一些固有的問題,比如小馬拉大車、九龍治水等問題,這都說明體制機制的建設不能夠滿足一個強大的旅游產業的發展與生產關系和生產力之間不匹配的問題?!奥糜?其他產業”釋放的綜合效應還不能滿足社會發展,以及國家戰略賦予文化和旅游產業發展的定位,其根本原因在于缺少文化在制度設計方面的有效支撐。隨著文化和旅游兩大產業的融合,尤其是文化和旅游部的成立,完成了形式上的組建和功能上的融合,但運行實踐中,很有可能產生新的矛盾。
現實意義:為什么要編制文化和旅游發展規劃
目前無論是中國的旅游業還是全球的旅游業,已經發展成為了一種常態化的非慣常的形式,而這也是旅游業受到疫情影響的脆弱性表現。如果把戰爭、疾病、瘟疫等一系列因素作為影響旅游業和文化產業發展的外部因素,盡管是非慣常的,但是這些外部因素對文化和旅游產業的影響可能變成一種常態化。在這種常態化下,文化和旅游產業所要涵蓋的用于服務人民的內容就變得越來越大。在這個背景下,文化和旅游產業規劃的編制將直接影響到未來文化和旅游產業的發展。因此編制一個具有文化和旅游發展雙重屬性的規劃,對國民經濟發展和對人民福祉的提高都有非常重要的作用。
1、設定文化和旅游目標方向,釋放產業發展“藍海”空間
通過編制文化和旅游發展規劃,能夠更加清晰的確定文化和旅游發展目標,對未來文化和旅游產業承擔的功能、事業以及發展方向指明方向。在此基礎上進一步打造文化和旅游融合之后的產業發展藍海。從國內文旅融合的效果來看,文旅融合前(2017年),全國文化及相關產業和旅游及相關產業增加值為71932億元,占GDP的比重為8.79%,比上年提高0.14個百分點。文旅融合后(2018年),全國文化及相關產業和旅游及相關產業增加值為82649億元,占GDP的比重為9.04%,比上年提高0.27個百分點。

從世界范圍內全球知名的文化和旅游深度融合的城市發展來看,奧蘭多城市的發展也是文旅融合的典型案例,首先奧蘭多以主題公園為核心,通過文旅融合催生新業態和產業群;其次以文旅產業帶動其他產業深度融合,實現了城市整體競爭力的提升。這說明設定文化和旅游發展目標和方向,釋放文化和旅游融合發展之后的溢出價值,促進其他產業和文旅深度融合發展,是編制文化和旅游產業發展規劃亟待突破的問題。
2、輸出社會主義核心價值觀,提升物質和精神文明層次
作為社會主義國家,要不斷通過自身的文化、旅游,輸出社會主義核心價值觀,提升物質和精神文明的層次。美國就善于通過文化娛樂的作品輸出其核心價值,相比之下需要思考的是,國內文旅融合的過程中亟待加強的價值在哪里?古話說:讀萬卷書,行萬里路,意思是要把讀書和走路,文化和旅游結合在一起,讓人民去接受這種核心價值的輸出。由此可見,文旅融合是“核心價值”輸出的最有效途徑,也是滿足人民美好生活需求的最佳載體。
二、文化和旅游發展規劃編制的理論基礎
學理基礎:文化和旅游發展規劃編制的哲學依據
從哲學層面來看,馬克思認為文化的本質是一種“自然的人化”。自然的人化又分成兩個部分,一個是人類對外在自然的能動的現實改造,另一個是在現實改造的基礎上,人自身的軀體和全部感覺發生屬人的變化。文化和旅游融合的核心要素是人對物質、精神和力量的需求。而“自然的人化”本質上既涵蓋了文化的內容,也涵蓋了旅游的內容,這些內容也是文化和旅游規劃編制的一種根本取向,即通過文化和旅游規劃的編制,實現自然的人化。
文化和旅游規劃編制的本質是在客觀分析文化和旅游兩種要素屬性特征基礎上,在一種相對較低的起點上追求滿足于人民更高物質和精神需求的技術手段,無論從規劃編制的根本目的還是從規劃編制的邏輯起點上都體現了為人民服務、滿足人民需求的特征,是從馬克思主義基本理論出發解決當前中國社會主要矛盾的重要手段。
學科基礎:文化和旅游發展規劃編制的方法論
文化學和旅游學的綜合交叉性使規劃編制有了內容和方法論支撐。從文化學研究的角度講,文化行為、文化制度、文化精神、物質文化等這些層面的研究中都存在著旅游研究中關于行為層次、精神層次、物質層次的影子。從旅游的角度講,對旅游本質與特征、旅游影響效應和旅游需求等方面的研究,很大程度上都是圍繞文化去做文章的。文化和旅游存在天生的交集,這個交集標志著文化和旅游規劃在基本方法論和研究內容上是一致的。這些方法自然的也能夠應用到文化和旅游規劃的編制之中。

文化學和旅游學研究內容

文化學和旅游學研究方法
三、文化和旅游發展規劃編制的框架體系
政策依據
在文化和旅游行政管理部門的委托下,規劃的內容一定要依據其主要職責進行編制,框架體系也要體現職責要求。文化和旅游部官方網站上公布的主要職責有13項,主要包括:統籌規劃文化事業、文化產業和旅游業發展,擬定發展規劃并組織實施,推進文旅融合,推進文理體制機制改革,指導重點文化設施、旅游形象、國際市場推廣、旅游市場開發、管理文化旅游事業,推動各門類藝術各藝術品種發展,負責公共文化事業發展,推進國家公共文化服務體系建設,旅游公共服務設施建設,推進文化和旅游行業信息化、標準化,推動非物質文化遺產保護,普及傳承,統籌規劃文化產業和旅游產業,規范文化和旅游市場等。
編制原則
1、符合人的發展與自然發展的倫理要求
從破壞生態、過度開發、粗制濫造,到追求野味引發新冠肺炎,無論是對自然環境的破壞,還是對傳統文化的破壞,本質上都是對人與自然、人與人之間倫理關系的破壞。因此,文化和旅游規劃的編制中需要通過人的發展與自然發展的倫理要求這一基本原則來保護自然環境、文化遺產免受游客、地方政府的破環,實現游客、當地居民和自然環境的和平相處。
2、體現和響應重大國家戰略需求
文化和旅游發展規劃作為一種實現文化和旅游產業發展的技術手段,要體現國家戰略對產業的需求。例如各地方如何銜接國土空間規劃?如何將鄉村振興戰略,文化強國戰略等納入文旅規劃?這些是文化和旅游規劃編制過程中要遵循的基本原則。
3、突出地方特性并促進區域協調發展
由于對地方性的認識不足,很多規劃都難以滿足突出地方特色和促進區域協調發展的需求。奧蘭多城市旅游發展的成功案例,使其具有全球影響力。奧蘭多以“城旅一體” 為思想引領,依托主題公園(TP)發展打造了多元化、立體化的休閑產業體系,不僅推進了城市文旅產業的大發展,更促進了城旅一體的協同發展。奧蘭多的成功經驗多次被應用到文化和旅游規劃編制中,對我國地方文化和旅游產業發展起到了很好的借鑒作用。
4、提升文旅融合及與其他產業融合的效能
文化與旅游發展規劃編制首要解決的是文化和旅游深度融合的問題,其次是深度融合之后,“文旅+其他產業”效能發揮機制的問題,最后是在盡可能保證其他原則的前提下,如何實現文旅產業外部效應最大化的問題。迪士尼是充分發揮最大化效應的范例。迪士尼公司是全球最有代表性、也是最成功的文旅融合經濟體。如果把迪士尼比作一座神廟,那么它有三根重要的支柱:以IP為中心的復合輪式產業鏈、以幻想工程為核心的產品研發能力、以標準為中心的整套技術服務管理體系,而所有這些支柱的基石則是價值觀。在2018年全美品牌價值的排名中,迪士尼位列第10位,而在2018年財富世界五百強的排行榜上,娛樂板塊當中迪士尼公司排名全球第1位,2018年全球媒體品牌價值排名,迪士尼位居第1。
編制思路
1、立足一個基點:文化是旅游的靈魂,旅游是文化的載體
文化是一種無形的東西,旅游需要去策劃符合游客需求的產品和項目,文化和旅游本質是不分家的。在編制規劃過程中,要在充分考慮文化需求的基礎上,搭建旅游規劃總體框架體系,只有可見的旅游開發,才能把文化的內涵和精神賦予旅游載體中去。
2、突出一個中心:以滿足人民對美好生活的需要為規劃編制的中心
黨的十九大將“堅持以人民為中心”確立為新時代堅持和發展中國特色社會主義的基本方略。那么文化和旅游規劃編制要牢牢把握的中心思想就是滿足人民對美好生活的需要。所謂“人民”包括了本地的游客、本地居民、外來游客和投資商。因此,滿足各方的需求,應該作為多方面考量編制的中心。
3、把握一條主線:以文化和旅游產業高質量發展作為規劃編制的主線
黨的十九大報告指出,我國經濟發展已經進入新常態,開始由高速增長階段轉向高質量發展階段,這也成為了文化和旅游產業的高質量發展規劃編制的主線。目前的規劃在文化產業、文化事業和旅游產業方面已初具雛形,問題的關鍵在于如何基于這種粗放的雛形,實現文旅的高度融合和高質量發展。
4、實現一個轉變:從追求經濟發展速度的高增長向發展質量與人民福祉提升轉變
黨的十九大報告指出,中國特色社會主義進入新時代,我國社會主要矛盾已經轉化為人民日益增長的美好生活需要和不平衡不充分的發展之間的矛盾。為了解決這個矛盾,文化和旅游發展規劃的目標就需要向高質量和人民福祉的方向去轉型。因此編制規劃時既需要體現數字化經濟發展的目標,又要體現發展質量、人民福祉的發展目標,是作為地方政府考量文化和旅游發展程度的指標。
層次體系:四方需求、四位一體
四方需求是指戰略意志、市場需求、文化和旅游產業發展和規劃管理實施。實現四位一體就是要在多規合一的理念下,為與現行的城市規劃和空間規劃體系有更好的銜接點,文化和旅游規劃應當包含四個層次:戰略規劃、空間總體規劃、控制性規劃以及其它專項規劃。
各層級規劃應當立足于不同空間區域,在規劃內容和深度上層層嵌套,對區域科學發展與合理開發進行指導。
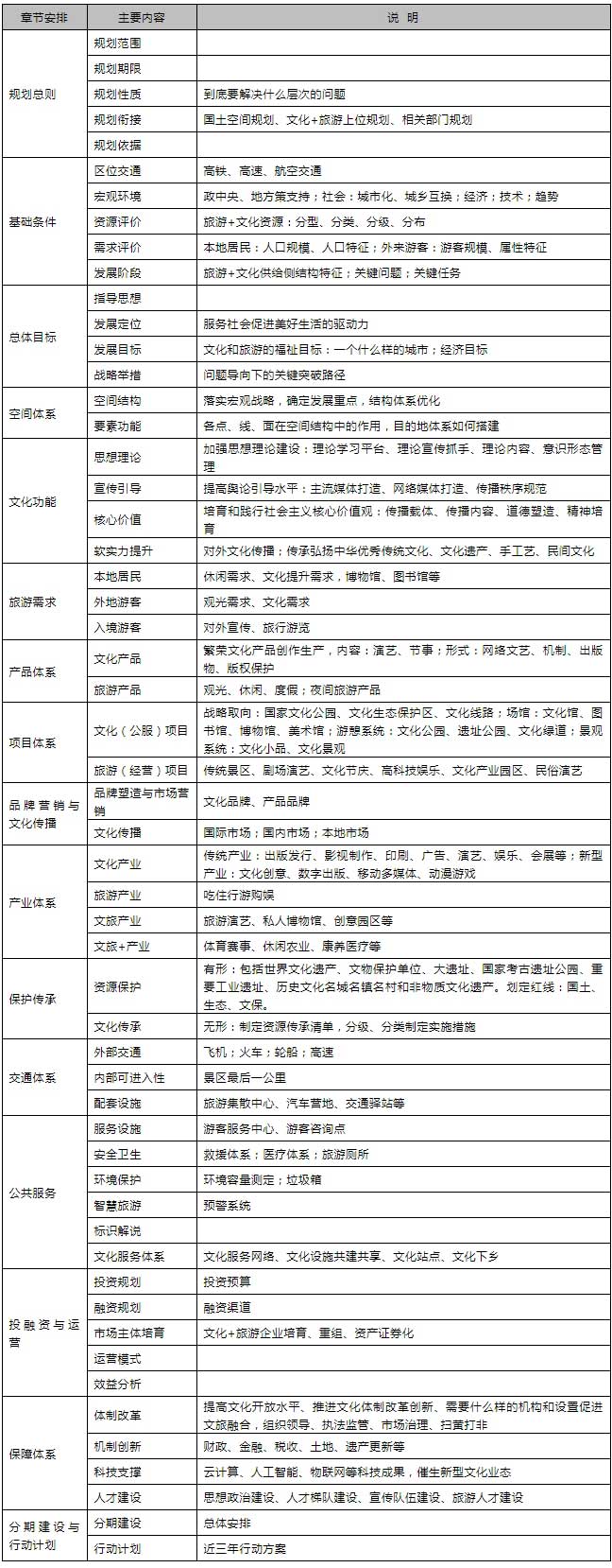
框架體系
該框架體系以旅游規劃為主導,突出了將文化規劃的內容和功能融合到旅游規劃里的協同作用(具體框架體系如下)。

BES文旅商學院
作為目的地美好生活創新服務商,大地風景一直關注著疫情的發展,為了讓旅游企業能夠利用好這一段歇業期,旗下文旅商學院針對疫后文旅發展及應對特別推出了免費系列培訓課程,“權威行業大咖+實戰精英+一線操盤手”聯合授課,內容涵蓋旅游業疫后修復和產業振興、文旅融合、十四五規劃、旅游投資及運營、鄉村振興、疫后景區創A扶持政策、5G景區、康養旅游、輿情管理、網紅營銷等行業熱點,旨在幫助文旅企業和文旅從業者、管理者、投資開發商等獲得具有實用價值的行業指導,為文旅發展突破困境提供智力保障,為文旅行業保駕護航。
編輯整理 | 大地風景文旅集團
聲明 :我們致力保護作者版權,部分圖片來自互聯網,無法核實出處,如涉及版權問題,請及時與我們聯系,我們將第一時間做出處理。