來源:
發布時間:2021-11-09
點擊次數:1736紅色文旅政策回顧、預測與啟示
文/劉欣欣
習近平總書記在黨史學習教育動員大會上強調要在全黨開展黨史學習教育,奮力開啟全面建設社會主義現代化國家新征程。2月24日,文旅部黨組書記、部長胡和平主持召開專題會議,強調要“結合文化和旅游部特點,增強學習教育的針對性和實效性。”
作為文旅規劃行業從業者,肩負著編制紅色文旅規劃、推動紅色文旅產業發展的重任,很大程度上也是紅色文化的傳承者,務必要了解國家關于紅色文旅的宏觀政策。
一、國家層面紅色文旅政策
從政策發布主體來看,國家層面紅色文旅政策發布主體包括中共中央辦公廳(下文簡稱“中辦”)與國務院、國家發展和改革委、文化和旅游部、交通運輸部和教育部等部門。
(一)中辦、國務院發布的紅色文旅規劃與革命老區振興政策
2004年、2011年、2016年,中辦、國辦先后發布了三期紅色旅游發展規劃綱要,具體內容詳見表1
表1中辦、國辦發布的三期全國紅色旅游發展規劃綱要(按時間由近及遠排序)

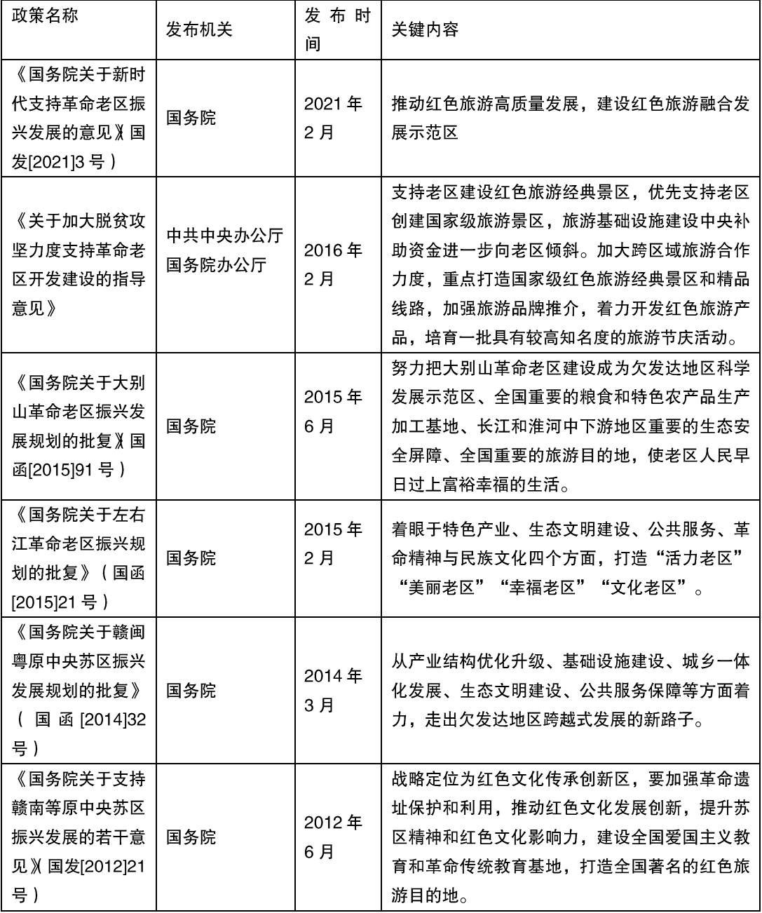
2012年以來,國務院發布了多項推動革命老區開發建設與振興發展的政策,具體內容詳見表2。
表2中辦、國務院發布的革命老區振興政策一覽(按時間由近及遠排序)

此外,國務院發布的一些文化旅游類政策中也涉及對紅色旅游的支持與指導內容。
表3中辦、國務院發布的文化旅游政策一覽(按時間由近及遠排序)

(二)國家發改委發布的紅色旅游政策
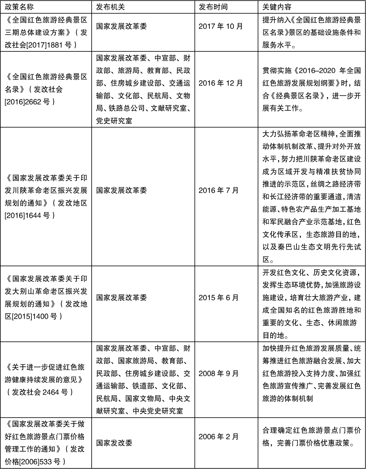
國家發改委2006-2017年間發布了關于建設紅色旅游經典景區、振興發展革命老區、促進紅色旅游健康發展、管理紅色旅游景區門票的系列政策,詳見表4。
表4國家發改委發布的紅色旅游政策一覽(按時間由近及遠排序)

(三)文旅部發布的紅色文旅政策
2020 年以來,文旅部發布的紅色文旅政策多集中于紅色旅游線路、紅色旅游講解以及紅色旅游舞臺藝術作品等內容,詳見表 5。
表5文旅部發布的紅色文旅政策一覽(按時間由近及遠排序)

值得注意的是,“建黨百年百條精品紅色旅游線路”中,不僅包含狹義上的紅色歷史內容,還包含我國在重大科技創新工程、重大基礎設施建設工程、重大國土空間布局建設工程領域及在新時代脫貧攻堅、鄉村振興、生態文明建設等方面的成就,紅色旅游的內涵得到了擴大。
(四)其它部門發布的紅色旅游政策
此外,其它部門也在特定年份出臺過紅色旅游的相關政策,如:2005年中國紅色旅游年,國家旅游局、財政部、公安部、教育部、鐵道部、交通部、國家稅務總局、中國民航總局8部門聯合發布了《關于學生紅色旅游團交通安全保障及有關費用優惠問題的意見》,明確了未成年人和大學生參加紅色旅游的交通安全、車輛標識和交通、住宿費用優惠等問題;同年6月,為響應“紅色旅游年”,鐵道部發布《關于鐵路促進發展紅色旅游工作的意見》,推出學生乘火車參加紅色旅游團車票優惠。
2017年8月,交通運輸部印發了《全國紅色旅游公路規劃(2017-2020年)》,計劃到“十三五”末,具備條件的紅色旅游經典景區景點,基本實現三級以上公路便捷連接周邊國省干線公路或城市,與周邊路網共同形成便捷、安全、可靠的紅色旅游公路網絡。《規劃》確定了126個紅色旅游公路項目,涉及28個省(區、市),建設總里程約2442公里,總投資約231億元。
2019年7月,國家發展改革委、住房城鄉建設部、文化和旅游部、國家廣播電視總局、國家新聞出版署、國家文物局6部門發布《文化旅游提升工程實施方案中央預算內投資管理辦法》(發改社會[2019]124號),明確紅色旅游基礎設施建設項目,不受最高補助限額的限制。
二、關于紅色旅游政策的三個預測
(一)革命老區振興發展的相關政策有待持續關注
盡管目前我國已經實現了全面脫貧,但受制于多種因素,革命老區與其它地區的差距仍需漫長的時間與努力才能彌補,可以預測,革命老區的振興發展在未來相當一段時期內仍將會是國家宏觀經濟、區域發展的重要命題,與之相關的各種土地、財稅等政策必將持續傾斜、支撐老區發展。
(二)新時期期待更多紅色文旅內容支持政策
隨著革命老區紅色基礎設施建設與紅色經典景區的逐步完善,紅色文化的內涵會隨時代發展而擴大,紅色旅游的發展也將會越來越著重于紅色文化內涵挖掘與擴大,新時期紅色文藝作品創作、紅色文創商品創新等領域的發展空間巨大,為推動紅色文化傳播,可能會促進關于紅色旅游的專項政策、國家標準、行業標準等出臺。
(三)2021年內或將印發全國紅色旅游發展規劃綱要四期
從中辦、國辦在2004年、2011年、2016年發布的三期全國紅色旅游發展規劃綱要,可以明顯看出國家紅色旅游發展的脈絡:
一期(《2004-2010年全國紅色旅游發展規劃綱要》)通過12個“重點紅色旅游區”和100個“紅色旅游經典景區”明確了全國紅色旅游的大格局;
二期(《2011-2015年全國紅色旅游發展規劃綱要》)強調紅色文化挖掘、紅色基礎設施建設與紅色經典景區完善;
三期(《2016-2020年全國紅色旅游發展規劃綱要》)強調發揮紅色旅游教育功能和在脫貧攻堅中的作用。
可以大膽預測,緊跟時代脈絡,全國紅色旅游發展規劃綱要四期(或新時期全國紅色旅游發展規劃的引領性文件)將會突顯新時期紅色旅游內涵,更強調與鄉村振興和文化自信等國家戰略的結合。
三、紅色旅游政策對紅色旅游規劃編制的三點啟示
(一)將紅色旅游放到帶動革命老區振興、區域綜合發展的高度
一方面,要充分認識到紅色旅游是革命老區等區域振興發展的戰略性產業,具有帶動區域綜合發展的任務和使命;另一方面,在旅游規劃編制中,要注意利用國務院、國家發改委發布的革命老區振興發展規劃中的扶持政策,爭取基礎設施、文物保護、鄉村振興、產業轉型等領域的專項資金支持。
(二)注意紅色旅游與區域資源、生態等比較優勢的結合
紅色文化、旅游資源富集區域,往往也是基礎設施薄弱、經濟基礎較差、公共服務不足、產業有待轉型升級的區域,但大多數生態優勢突出,農林資源獨具特色,如贛南等原中央蘇區的臍橙、油茶、毛竹等,部分區域歷史文化資源豐富,要注意強化紅色旅游與生態旅游、歷史文化旅游融合發展,譜寫“紅+綠”、“紅+古”、“紅+綠+古”發展新篇章。
(三)挖掘擴大紅色文化內涵,創新紅色旅游產品,樹立文化自信
國務院和國家發展改革委發布的紅色文旅政策更多關注于革命老區振興發展、紅色基礎設施建設、紅色經典景區等硬件內容;文化和旅游部、教育部發布的相關紅色政策更聚焦于紅色旅游線路、紅色故事講解、紅色藝術作品創作等軟性內容。這就要求紅色旅游規劃編制時,要注意紅色文化內涵擴大與紅色旅游產品創新,發揮樹立國家與民族文化自信的作用。